Product Summary
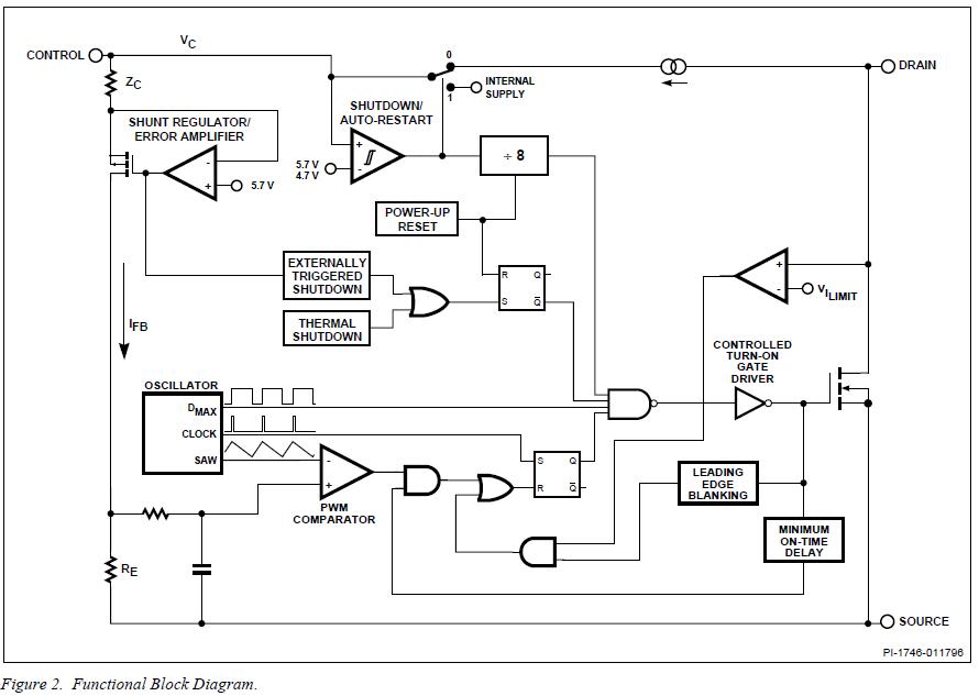
The TOP204Y is a Three-terminal Off-line PWM Switch with only three pins. The TOP204Y is suitable for an off-line switched mode control system. Compared to discrete MOSFET and controller or self oscillating (RCC) switching converter solutions, the TOP204Y can reduce total cost, component count, size, weight and at the same time increase efficiency and system reliability. The TOP204Y is intended for 100/110/230 VAC off-line Power Supply applications in the 0 to 100 W (0 to 50 W universal) range and 230/277 VAC off-line power factor correction (PFC) applications in the 0 to 150 W range.
Parametrics
TOP204Y absolute maximum ratings: (1)DRAIN Voltage: -0.3 to 700 V; (2)CONTROL Voltage: - 0.3 V to 9 V; (3)Storage Temperature: -65 to 125℃; (4)Operating Junction Temperature: -40 to 150℃; (5)Lead Temperature: 260℃; (6)Thermal Impedance (qJA): 70℃/W; (7)Thermal Impedance (qJC): 2℃/W.
Features
TOP204Y features: (1)20 to 50 fewer components - cuts cost, increases reliability; (2)Source-connected tab and Controlled MOSFET turn-on reduce EMI and EMI filter costs; (3)Allows for a 50% smaller and lighter solution; (4)Cost competitive with linears above 5 W; (5)Built-in start-up and current limit reduce DC losses; (6)Low capacitance 700 V MOSFET cuts AC losses; (7)CMOS controller/gate driver consumes only 6 mW; (8)70% maximum duty cycle minimizes conduction losses.
Diagrams

| Image | Part No | Mfg | Description | ![]() |
Pricing (USD) |
Quantity | ||||
|---|---|---|---|---|---|---|---|---|---|---|
![]() |
![]() TOP204YAI |
![]() Power Integrations |
![]() AC/DC Switching Converters 30-50W 85-265 VAC 60-100W100/115/230 |
![]() Data Sheet |
![]() Negotiable |
|
||||
![]() |
![]() TOP204YN |
![]() Power Integrations |
![]() AC/DC Switching Converters 30-50W 85-265 VAC 60-100W100/115/230 |
![]() Data Sheet |
![]() Negotiable |
|
||||
(China (Mainland))









