Product Summary
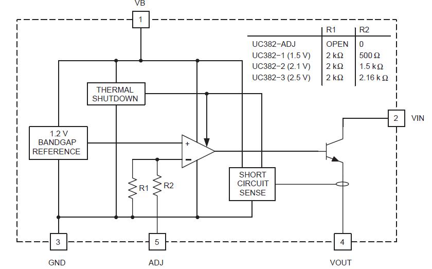
The UC385TDKTTT-ADJ is a low dropout linear regulator providing a quick response to fast load changes. Combined with its precision onboard reference, the UC385TDKTTT-ADJ excels at driving GTL and BTL buses. Due to its fast response to load transients, the total capacitance required to decouple the regulator’s output can be significantly decreased when compared to standard LDO linear regulators. Dropout voltage (VIN to VOUT) is only 490 mV maximum and 350 mV typical at 5-A load (0℃ to 100℃). The onboard bandgap reference is stable with temperature and scaled for a 1.2 V input to the internal power amplifier. The UC385TDKTTT-ADJ is available in fixed output voltages of 1.5 V, 2.1 V, or 2.5 V. The output voltage of the adjustable version can be set with two external resistors. If the external resistors are omitted, the output voltage defaults to 1.2 V.
Parametrics
UC385TDKTTT-ADJ absolute maximum ratings: (1)VIN: 7.5 V; (2)Output voltage: 1.2 V to .6.0 V; (3)Storage temperature: -65℃ to 150℃; (4)Junction temperature: -55℃ to 150℃; (5)Lead temperature (soldering, 10 seconds): 300℃.
Features
UC385TDKTTT-ADJ features: (1)Fast Transient Response; (2)10-mA to 5-A Load Current; (3)Short Circuit Protection; (4)Maximum Dropout of 500-mV at 5-A Load Current; (5)Separate Bias (VB) and VIN Pins; (6)Available in Adjustable or Fixed Output Voltages; (7)5-Pin Package Allows Kelvin Sensing of Load Voltage; (8)Reverse Current Protection.
Diagrams

| Image | Part No | Mfg | Description | ![]() |
Pricing (USD) |
Quantity | ||||||||||||
|---|---|---|---|---|---|---|---|---|---|---|---|---|---|---|---|---|---|---|
![]() |
![]() UC385TDKTTT-ADJ |
![]() Texas Instruments |
![]() Low Dropout (LDO) Regulators Fast Transient Resp 5 Amp LDO |
![]() Data Sheet |
![]()
|
|
||||||||||||
![]() |
![]() UC385TDKTTT-ADJG3 |
![]() Texas Instruments |
![]() Low Dropout (LDO) Regulators Fast Transient Resp 5 Amp LDO |
![]() Data Sheet |
![]()
|
|
||||||||||||
(China (Mainland))









