Product Summary
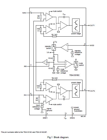
The TDA1519C is an integrated class-B dual output amplifier in a 9-lead plastic single in-line (SIL) power or 20-lead heatsink small outline package. For the TDA1519C (SOT418-2) the heatsink is positioned on top of the package, thereby allowing an external heatsink to be mounted on top. The heatsink of the TDA1519C (SOT397-1) is facing the PCB thereby allowing the heatsink to be soldered on the copper area of the PCB.
Parametrics
TDA1519C absolute maximum ratings: (1)VP, supply voltage, operating: 17.5 V; non-operating: 30 V max; load dump protected; during 50 ms; tr≥2.5 ms: 45 V; (2)Vsc, AC and DC short-circuit-safe voltage: 17.5 V; (3)Vrp, reverse polarity voltage: 6 V; (4)energy handling capability at outputs VP = 0 V: 200 mJ; (5)IOSM, non-repetitive peak output current: 6 A; (6)IORM, repetitive peak output current: 4 A; (7)Ptot, total power dissipation: 25 W; (8)Tj, junction temperature: 150 ℃; (9)Tstg, storage temperature: -55 to +150℃.
Features
TDA1519C features: (1)Requires very few external components for Bridge-Tied Load (BTL); (2)Stereo or BTL application; (3)High output power; (4)Low offset voltage at output (important for BTL); (5)Fixed gain; (6)Good ripple rejection; (7)Mute/standby switch; (8)Load dump protection; (9)AC and DC short-circuit-safe to ground and VP; (10)Thermally protected; (11)Reverse polarity safe; (12)Capability to handle high energy on outputs (VP = 0 V); (13)No switch-on/switch-off plop; (14)Protected against electrostatic discharge; (15)Low thermal resistance; (16)Identical inputs (inverting and non-inverting).
Diagrams

| Image | Part No | Mfg | Description | ![]() |
Pricing (USD) |
Quantity | ||||
|---|---|---|---|---|---|---|---|---|---|---|
![]() |
![]() TDA1519C |
![]() Other |
![]() |
![]() Data Sheet |
![]() Negotiable |
|
||||
![]() |
![]() TDA1519C/N3,112 |
![]() |
![]() IC AMP AUDIO PWR 12W STER 9SIL |
![]() Data Sheet |
![]() Negotiable |
|
||||
![]() |
![]() TDA1519C/N3C,112 |
![]() NXP Semiconductors |
![]() Audio Amplifiers CARRADIO POWER AMPS |
![]() Data Sheet |
![]() Negotiable |
|
||||
![]() |
![]() TDA1519CJ/N3C |
![]() NXP Semiconductors |
![]() Audio Amplifiers 2X11W/1X22W AUDIO |
![]() Data Sheet |
![]() Negotiable |
|
||||
![]() |
![]() TDA1519C/N3C |
![]() NXP Semiconductors |
![]() Audio Amplifiers CARRADIO POWER AMPS |
![]() Data Sheet |
![]() Negotiable |
|
||||
![]() |
![]() TDA1519CJ/N3,112 |
![]() |
![]() IC AMP AUDIO PWR 22W MONO B 9SIL |
![]() Data Sheet |
![]() Negotiable |
|
||||
![]() |
![]() TDA1519CSP/N3C-T |
![]() NXP Semiconductors |
![]() Audio Amplifiers 2X11 W/1X22W AUDIO POWER AMP |
![]() Data Sheet |
![]() Negotiable |
|
||||
![]() |
![]() TDA1519CSP/N3C,118 |
![]() NXP Semiconductors |
![]() Audio Amplifiers 2X11 W/1X22W AUDIO |
![]() Data Sheet |
![]() Negotiable |
|
||||
(China (Mainland))










