Product Summary
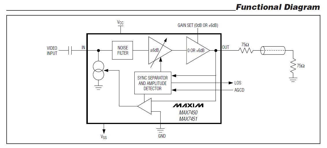
The MAX7452ESA complete front-end video-signal conditioner is designed to improve the quality of standard-definition video signals. The device restores the DC level of the video input, correct for amplitude errors up to ±6dB, detect fault conditions, and filter out-of-band noise. The MAX7452ESA optimizes the signal quality for further video processing through a crosspoint switch or video decoder (ADC). Each device integrates an input video clamp, automatic gain control (AGC), loss-of-sync (LOS) detector, and an out-of-band noise/lowpass filter. The device also incorporates a user-selectable buffer gain (0 or +6dB) and an AGC-disable function. The applications of the MAX7452ESA include Signal Conditioner for Standard-Definition Video Inputs, Security, Video Systems Video-Switching Systems.
Parametrics
MAX7452ESA absolute maximum ratings: (1)VCC to GND: +6V; (2)OUT: -0.3V to (VCC + 0.3V); (3)GSET, AGCD, LOS: -0.3V to (VCC + 0.3V); (4)All Other Pins: -0.3V to (VCC + 0.3V); (5)Maximum Current into Any Pin: ±50mA; (6)Continuous Power Dissipation (TA = +70℃); (7)8-Pin SO (derate 18.9mW/℃ above +70℃): 1509mW; (8)Operating Temperature Range: -40℃ to +85℃; (9)Storage Temperature Range: -65℃ to +150℃; (10)Junction Temperature: +150℃; (11)Lead temperature (soldering, 10s): +300℃.
Features
MAX7452ESA features: (1)Back-Porch Clamp to GND (MAX7450/MAX7451); (2)Adjustable Back-Porch Clamp (MAX7452); (3)Automatic Gain Control (±6dB Range) Normalizes Signals to Standard Video Level; (4)Input Fault Detection with LOS Output; (5)Inherent 50Hz/60Hz Input Rejection of 60dB; (6)Single-Supply Operation: MAX7452 (+5V); (7)Out-of-Band Noise Filter; (8)Output Buffer Drives Standard 150兌 Video Load with 0dB or +6dB Gain.
Diagrams

| Image | Part No | Mfg | Description | ![]() |
Pricing (USD) |
Quantity | ||||||||||||
|---|---|---|---|---|---|---|---|---|---|---|---|---|---|---|---|---|---|---|
![]() |
![]() MAX7452ESA |
![]() Maxim Integrated Products |
![]() Video ICs |
![]() Data Sheet |
![]() Negotiable |
|
||||||||||||
![]() |
![]() MAX7452ESA+ |
![]() Maxim Integrated Products |
![]() Video ICs Video-Signal Conditioner |
![]() Data Sheet |
![]()
|
|
||||||||||||
![]() |
![]() MAX7452ESA+T |
![]() Maxim Integrated Products |
![]() Video ICs Video-Signal Conditioner |
![]() Data Sheet |
![]()
|
|
||||||||||||
![]() |
![]() MAX7452ESA-T |
![]() Maxim Integrated Products |
![]() Video ICs |
![]() Data Sheet |
![]() Negotiable |
|
||||||||||||
(China (Mainland))










